首页
关于学会
党建工作
学术交流
学会相册
继续教育
科技评审
对外交流
科普与健康
医疗鉴定
证书查询
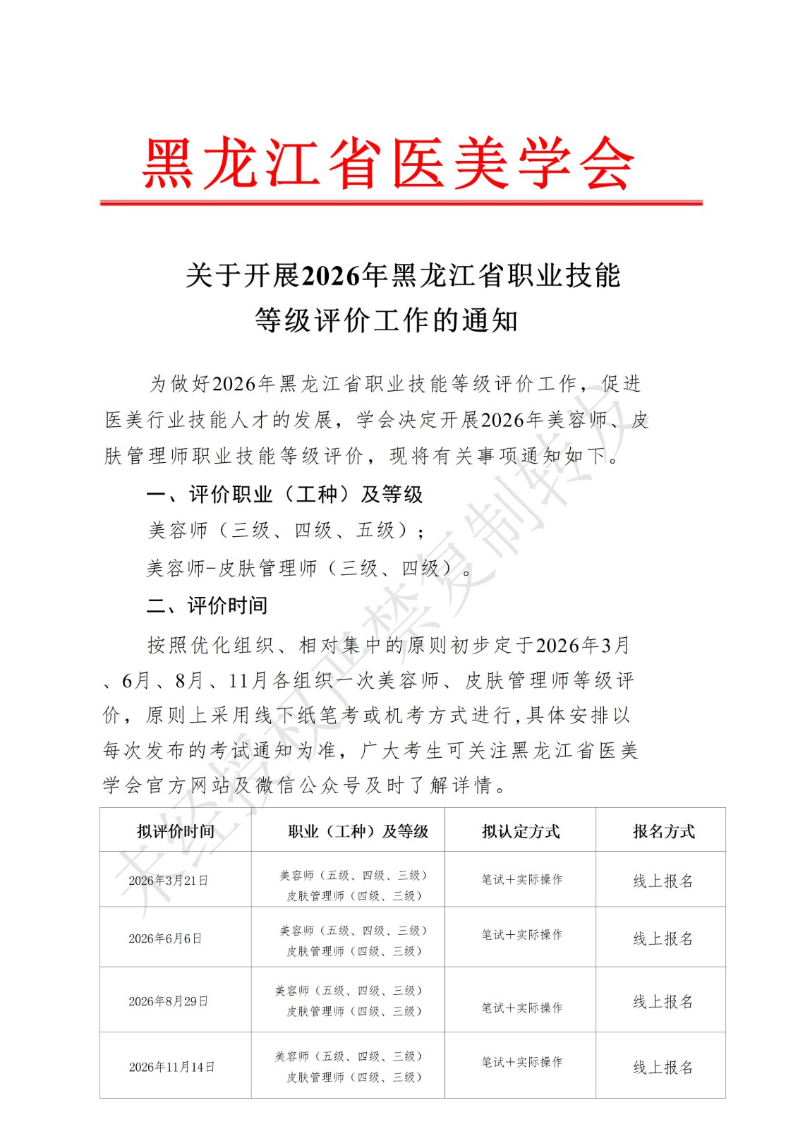
关于开展2026年黑龙江省职业技能等级评价工作的通知
更新时间:2026-03-02 10:24:17 点击次数:193 次
附件1.职业技能等级评价申请表.docx
附件2.职业技能等级信息评价汇总表.xlsx
附件3.工作证明.docx
附件4.个人承诺书.docx
上一篇:
关于开展2026年纹绣专项证书考试的通知
下一篇:
省卫生健康委举办全省“校园餐”带量食谱评价专题工作培训班
Copyright@ 2019 黑龙江省医美学会 版权所有
黑ICP备2023007563号
免责声明